How I Used PostgreSQL, Groq & Vercel's AI SDK To Create A Chatbot For My Portfolio Website
My portfolio website contains a decent amount of text data, so I implemented a chatbot to interface with it.
My Data & Reason For This Chatbot
My portfolio website contains a decent amount of text data. It is my digital real estate where I can host my work afterall.
Components:
- Personal data: Social links, experience, tech skills
- Blogs: 10 as of today, 2000 words on average
- Project descriptions: 4 as of today

I believed if I have so much amount of text data, it could be a great feature to allow visitors to query it and help in the process know more about my work.
For example:
- User: "Tell me about his recent projects"
- Assistant: "Piyush has 4 recent projects: CapybaraDB, Knowflow, Post Automation Agent, TrackML"
- User: "Elaborate on CapybaraDB"
- Assistant: "CapybaraDB is a minimalistic vector database implementation designed for educational purposes and prototyping. The major concepts include: Simplicity Provides a minimal API (add_document, search, get_document) for easy integration No complex configuration required to get started Flexibility Supports multiple file formats and precision levels (float32, float16, binary) Offers in-memory or on-disk storage options Includes GPU acceleration capabilities Minimal Dependencies Relies only on essential libraries for core functionality Lightweight footprint ideal for learning and experimentation "
- User: "What are all the precision types supported?"
- Assistant: "CapybaraDB supports: float32, float16, binary precision"
Above is a very simple example, at the end of the day I want users to be able to query any and every minute detail mentioned on the website.
Tech Stack
Here's the tech stack I decided to go with:
- Supabase (PostgresSQL): I chose this for my vector database, it is simple to setup, generous free tier and other features like RPC functions
- Vercel's AI SDK: my website already uses typescript (Next.js), integrating AI SDK was a very natural process with great developer experience
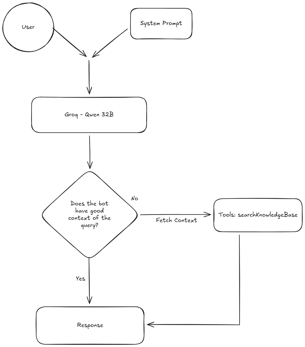
- Groq & Qwen-32B: I needed blazing fast inference speeds, hence decided to go with Groq. Plus a LLM which has enough parameters to provide mature reponses and maintain a decent context window but not take ages to respond like Gemini-3-Pro
Workflow

I decided to keep the indexing phase and query phases completely seperate. There should be absolutely no writes to the DB at runtime in prod.
Phases:
- Indexing Phase: A Python script processes Markdown files from blog and project directories, chunks the content, and stores it in Supabase for vector/full-text search.
- Query Phase: A Next.js API route uses Groq (with Qwen model) to handle user messages, augmented by a dynamic system prompt and a
searchKnowledgeBasetool that queries Supabase for relevant content chunks.
One major issue I thought a lot about was the context management for easy queries vs difficul queries where database querying is actually needed.
The Issue & The Fix:
- For simple queries like "What his name?", "What are his tech skills?", "What is the name of his recent employer?", searching the database everytime was not work it.
- The fix was putting simple information + meta data inside the system prompt itself as the global context and performing database queries on complex queries only.
To implement the routing for the complex queries, I decided to use tooling through Vercel's AI SDK. I provided a searchKnowledgeBase tool so the LLM can generate special keywords from user's input and query the database. Then after the context from the db is fetched, the LLM can provide informed responses.
Database Design
I used Supabase to store my search vectors. Below is the schema design.
CREATE TABLE content_chunks (
id BIGSERIAL PRIMARY KEY,
content_type TEXT NOT NULL,
title TEXT NOT NULL,
file_path TEXT NOT NULL,
chunk_text TEXT NOT NULL,
chunk_index INTEGER NOT NULL,
url TEXT NOT NULL,
metadata JSONB DEFAULT '{}',
search_vector TSVECTOR GENERATED ALWAYS AS (
setweight(to_tsvector('english', coalesce(title, '')), 'A') ||
setweight(to_tsvector('english', coalesce(chunk_text, '')), 'B')
) STORED,
created_at TIMESTAMPTZ DEFAULT NOW()
);
CREATE INDEX content_chunks_search_idx ON content_chunks
USING gin(search_vector);
CREATE INDEX content_chunks_type_idx ON content_chunks(content_type);
CREATE INDEX content_chunks_metadata_idx ON content_chunks USING gin(metadata);
ALTER TABLE content_chunks ENABLE ROW LEVEL SECURITY;
CREATE POLICY "Public read access" ON content_chunks
FOR SELECT USING (true);
It stores chunks as search vectors which can queried by postgres built-in full text search.
How PostgreSQL's full text search works
It is an FTS engine, an alternative to Elastic search. It aims to understand the nuances of linguistics to give relevance based ranking.
Components:
- Document: a unit of content you will be searching through
- Lexemes: normalised word forms will represent the core meaning of the word. Includes, lowercasing, removing punctuation, removing stop words
- Stemming: reducing words to their root form (running -> ran)
Data types:
- tsvector (Text search vector): sorted list of lexemes extracted from a document and also stores positional information
- tsquery (Text search query): represents search terms and logical operators (&, |, !)
Relevance is determined using the ts_rank() function, which calculates a score based on how often the search terms appear and how close they are to each other. You can further refine this by assigning weights to different parts of a document using setweight(). Weight 'A' is typically given to the most important fields, like a title. Weights 'B', 'C', and 'D' are used for less critical data like subtitles or body content. Matches in 'A' weighted fields will result in a higher relevance rank than matches in 'C' weighted fields
Some limitations:
- Lack of Inverse Document Frequency
- Expensive scoring
- Elasticsearch is better highly complex aggregations, faceted search and geospatial or image based search
Conclusion
Try the Chatbot
Making a chatbot which has the ability to pull context from my website was a pretty fun implementation as I see myself using this more often as I forget what I wrote or implemented 6 months down line, lol. Will try to perform more robust and quantitative tests on the chatbot's responses in the future.